凯发K8
首页
关于凯发K8
凯发K8简介
子凯发K8简介
领导致辞
企业信息盘问
新闻中心
凯发K8要闻
媒体报道
政策规则
通知通告
结果公示
集团工业
文化街区
文创园区
文旅景区
地产开发
都会更新
公益代建
党群事情
党建
专题学习
滨投青年
职工之家
巾帼家园
纪检监察
党纪教育
学习教育
企业文化
筑梦滨投
员工天地
人力资源
人才理念
人才招聘
联系方法
意见建议
X
首页
关于凯发K8
+
-
凯发K8简介
子凯发K8简介
领导致辞
企业信息盘问
新闻中心
+
-
凯发K8要闻
媒体报道
政策规则
通知通告
结果公示
集团工业
+
-
文化街区
文创园区
文旅景区
地产开发
都会更新
公益代建
党群事情
+
-
党建
专题学习
滨投青年
职工之家
巾帼家园
纪检监察
党纪教育
学习教育
企业文化
+
-
筑梦滨投
员工天地
人力资源
+
-
人才理念
人才招聘
联系方法
意见建议
新闻中心
NEWS
凯发K8要闻
媒体报道
政策规则
通知通告
结果公示
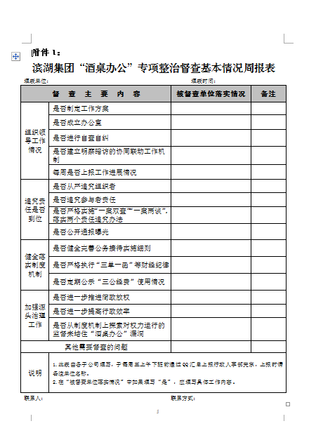
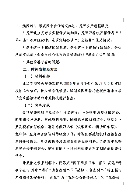
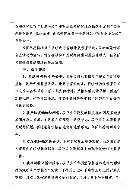
凯发K8集团关于开展“酒桌办公”专项整治督查事情
宣布日期:2016-07-06 作者/编辑: 浏览次数:2731
上一篇:
凯发K8集团关于开展“酒桌办公”专项整治事情
下一篇:
罍街被评为“包河区干部实践教育基地”
X
关于凯发K8
凯发K8简介
子凯发K8简介
领导致辞
企业信息盘问
新闻中心
凯发K8要闻
媒体报道
政策规则
通知通告
结果公示
集团工业
文化街区
文创园区
文旅景区
地产开发
都会更新
公益代建
党群事情
党建
专题学习
滨投青年
职工之家
巾帼家园
纪检监察
党纪教育
学习教育
企业文化
筑梦滨投
员工天地
人力资源
人才理念
人才招聘
联系方法
意见建议
友情链接
合肥市包河区人民政府
官方民众号
© 2020 凯发K8 版权所有 皖ICP备2022016901号
营业执照
技术支持:网新科技 免责申明
© 2020 凯发K8
皖ICP备2022016901号
技术支持:网新科技
网站地图