凯发K8

【印象包河】国家旅游局宣布十一假日旅游“红黑榜”,谁好谁差一目了然

宣布日期:2016-10-09 作者/编辑: 浏览次数:2243

2016年国庆假日在欢喜祥和中落幕。七天长假,5.93亿人次出游,无重大纠纷事件,无重特大宁静事故报告。平稳有序的旅游市场背后,离不开各级旅游主管部分、经营单位和宽大旅游人的配合努力。10月9日,国家旅游局宣布十一假日旅游“红黑榜”,集中表扬一批最佳景区、优秀旅行社、优秀导游、优秀旅游事情人员和文明游客,同时也对假日期间茅厕革命滞后、情况脏乱、治理杂乱、效劳卑劣的旅游经营单位和从业人员以及不文明游客进行了曝光。

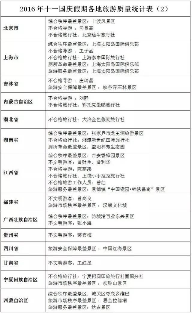
十一假日旅游“红黑榜”由各地旅游主管部分凭据外地假日旅游市场秩序情况提供信息汇总而成。“红黑榜”涵盖景区、旅行社、旅游事情人员、导游、游客五大类,其中景区又分综合秩序和茅厕革命、旅游市场秩序、旅游宁静包管、旅游效劳四个专项,全部榜单共九大项,“红榜”为最佳(或优秀),“黑榜”为最差(或缺乏格、不文明),笼罩全国31个省区市和新疆生产建设兵团。

“红榜”榜单上,因流量管控得力、旅游秩序平稳、效劳治理规范等原因,

433486636670726198.jpg


109141847593457220.jpg



 

在所有上榜的景区中,合肥凯发K8国家森林公园凭借优秀的茅厕革命结果,跻身安徽省茅厕革命最佳景区。在景区茅厕窗明几净、洁净整洁的背后,是事情人员不辞辛苦的支付。这次评选是对合肥凯发K8国家森林公园,也是对合肥印象包河旅游公司的充分肯定。

չ壨ϲԭ42.6m-01.jpg

չ壨԰42.6m-02.jpg

IMG_9037.JPG

IMG_9081.JPG

X
网站地图